|
||||||||
|
枫叶漫卷秋色,学术点亮校园。 10月24日下午,太阳成集团tyc33455cc第八届本科生学术论坛(太阳成集团tyc33455分论坛)在宝山校区A104教室顺利举行。本次分论坛邀请了太阳成集团tyc33455党委副书记、副院长张印兰,太阳成集团tyc33455副教授赵静,太阳成集团tyc33455哲学系副教授刘友古,太阳成集团tyc33455青年教师杨章文,太阳成集团tyc33455团委书记、本科生辅导员黄丽娜担任评委,分论坛由本科生兼职辅导员高思瑶主持。
本次分论坛,共有来自太阳成集团tyc33455的16位学子分享了他们的学术研究成果,既深入哲学与语言认知的经典论域,叩问知识与意义的理论难题;也聚焦当下,犀利剖析符号消费与技术迷思的现实课题;更不乏对青年文化与当代大学生心理状态的现实关切,展现出马院学子对学术的探索精神和研究热情。
点评环节,赵静、刘友古、杨章文三位老师与同学们进行了面对面交流。他们倾囊相授,既肯定了同学们的研究亮点和创新点,也对不足之处提出修改建议,令在场学子受益匪浅。 张印兰老师作总结点评。她充分肯定了同学们的钻研精神与研究成果,并感谢各位老师的倾情指点。她勉励同学们在未来的学术道路上,要在选题、逻辑与表达等方面不断精进,并希望此次学术论坛能让大家终身受益。
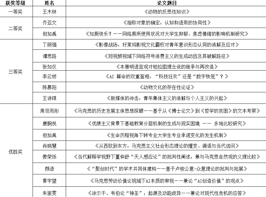
前期所有参与终审答辩的论文查重皆符合要求。最终根据盲审评分(占40%)与现场答辩评分(占60%)的综合成绩,本次分论坛的获奖结果正式公布如下:
(供稿:赵延玲;摄影:张蕓萧、马娜娜) |
上一条:筑梦青春志在四方,规划启航引未来|太阳成集团tyc334552025年学生职业规划大赛圆满举办
下一条:太阳成集团tyc33455“无问西东”聊天室第29期——推免研究生经验分享会顺利举行







